招生热线
0772-2082015
0772-2082016
网站首页
学校概况
学校概况
学校简介
学校荣誉
学校领导
组织架构
地理位置
校园环境
校长信箱
校园动态
校园动态
综合新闻
通知公告
交校影像
教学科研
教学科研
教学管理
课题研究
实训室安全
招生就业
招生就业
报读指南
招生简章
资助政策
就业板块
党建工作
党建工作
组织工作
纪检监察
团委工作
工会活动
制度文件
党建“五基三化”提升年
师生风采
师生风采
师生风采
优秀校友
系部介绍
系部介绍
系部介绍
专业建设
实训基地建设
社会服务
社会服务
技能鉴定与培训
社区服务
技能扶贫
成人教育
双优建设
双优建设
建设动态
建设方案与任务书
制度文件
质量建设
首页
学校概况
校园动态
教学科研
招生就业
党建工作
学子风采
系部介绍
社会服务
双优建设
通知公告
首页
>
校园动态
>
通知公告
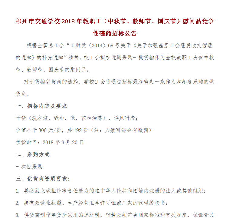
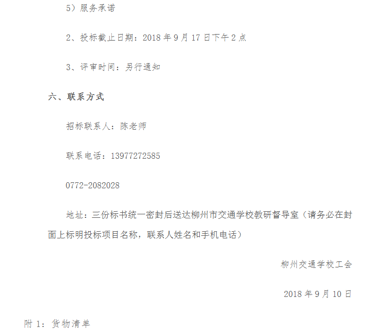
柳州市交通学校2018年教职工(中秋节、教师节、国庆节)慰问品竞争性磋商招标公告
作者:佚 名 |
发布时间:2018-09-10 | 来源: 本站原创 | 点击数: 15167次
校园动态
综合新闻
通知公告
交校影像
柳州市交通学校2018年教职工(中秋节、教师节、国庆节)慰问品竞争性磋商招标公告
作者:佚 名 | 发布时间:2018-09-10 | 点击数: 15167次
学校首页
校园动态
教学科研
联系我们